کامپیوتر خود را با کنترل از راه دور <>> کنترل کنید !
برای اینکه کامپیوتر خود را کنترل کنید (با هر کنترلی فرق نمیکنه " کنترل تلویزیون; سی دی ; دیویدی و.......) مثلا حرکت موس در چهار جهت
کلیک چپ و راست و دبل کلیک و ...
کم و زیاد کردن صدا و همچنین mute و unmute کردن صدا
Log off ، standby ، restart و tern off و ...
انجام اعمال کلیدهای ترکیبی مانند: Ctrl+Alt+Del و Ctrl+V و ...
فشردن هر یک از دکمه های صفحه کلید
باز و بسته کردن درب سی دی رام
نمایش ساعت و تاریخ
باز کردن قایل های اجرایی ،عکس و ...
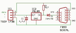
شما اول یک سخت افزار نیاز دارید که درست کردن این سخت افزار خیلی راحته با چند تا المان میشه درستش کرد و این سخت افزار به پورت com سیستم شما وصل میشه همون پورت 9 پین .
قطعاتی که نیاز دارین برای ساختنش
========================
گیرنده مادون قرمز TSOP 1738 یا TSOP1238 (معروف به چشم تلویزیون پارس است ) .*
آی سی رگولاتور ۵ ولت 78L05 .**
خازن الکترولیتی 4.7uF
مقاومت 4.7KΩ
دیود 1N4148
کانکتور پورت سریال DB9
کاور کانکتور پورت سریال در صورت تمایل
نقشه مدار سخت افزار
=======================

شکل پایه های گیرنده مادون قرمز در پست های قبل هم دیتاشیت این المان را قرار دادم


شکل پایه های رگولاتور 78L05

حالا بعد از اینکه سخت افزار را درست کردین به پورت com وصل میکنید و باید یک نرم افزار نصب کنید تا بتوانید کامپیوتر خود را کنترل کنید.
دانلود این نرم افزار
بعد از نصب نرم افزار در گوشه ی سمت راست پایینی دسکتاپ خود (در کنار ساعت ویندوز) یک مکعب سفید رنگ را مشاهده میکنید بر روی مکعب سفید رنگ مطابق شکل راست کلیک کنید و گزینه ی Settings را انتخاب کنید.

در صفحه ی باز شده گزینه ی Directly use a infrared hardware receiver را تیک دار کنید و دقت کنید که گزینه ی Default/WinLirc فعال باشد.Receiver COM-Port را با توجه به اینکه گیرنده را به Com1 یا Com2 وصل کرده اید تنظیم کنید.

در قسمت General ، گزینه ی Start Miriserver on Windows startup را تیک دار کنید و در آخر برای ثبت تغییرات کلید Apply را کلیک کنید و با کلیک کردن بر روی ok از محیط نرم افزار خارج شوید.

مشاهده میکنید که در گوشه ی سمت راست پایینی دسکتاپ ، مکعب سفید تبدیل به یک مکعب رنگی شد. بر روی مکعب رنگی کلیک کنید تا صفحه ی Manage Functions نمایان شود.

بر روی New function کلیک کنید و در صفحه ی باز شده یک اسم را که مربوط به کار خاصی است واردکنید. برای مثال : Mouse up را برای بالا رفتن فلش ماوس وارد کنید و ok کنید.


درصفحه ی باز شده (Choose command) بر روی Emulate mouse کلیک کنید سپس بر روی Movement و در آخر بر روی upward کلیک کنید. (برای اینکه عملکرد های دیگر (مثل باز و بسته شدن cd rom )را ببینید بروی پوشه های دیگر کلیک کنید)

بعد ok میکنید تا پنجره زیر باز بشه

که به شما اعلام میکند دکمه ای از کنترل را که میخواهید نشانگر ماوس را بالا ببرد انتخاب کنید و پس از فشردن دکمه ی مورد نظر پنجره محو میشود که به معنی سلامت سخت افزار شما و تایید کلید فشرده شده میباشد. این کار را برای توابع دیگر نظیر پایین آمدن ماوس ، چپ و راست کردن ، کلیک کردن ، زیاد و کم کردن صدا و ... با توجه به کلیدهای ریموت کنترل انجام دهید. سعی کنید از ریموت کنترل های تلویزیون و ریموت های با کیفیت استفاده کنید. در اینکه کدام دکمه از کنترل را برای چه عملی فشار میدهید محدودیتی وجود ندارد ولی سعی کنید از دکمه های مربوط به هر تابع استفاده کنید برای مثال از Vol + برای زیاد کردن صدا استفاده کنید.
>>>>>>>>>موفق باشین <<<<<<<<<
